新闻中心
NEWS
高尿酸人群食谱
2018-09-21 10:22:08 来源: 点击:
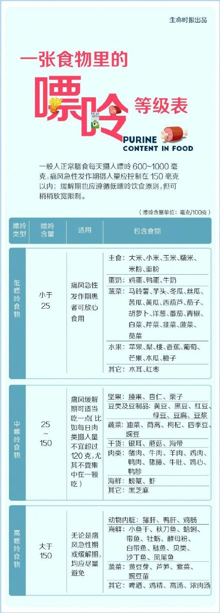
【一张食物嘌呤含量表,看完尿酸高的人也能放心吃饭了
】《2017年中国痛风现状报告白皮书》显示:我国高尿酸血症患者人数已达1.7亿,痛风患者超过8000万人,痛风已成为我国第二大代谢类疾病。对尿酸时常“失控”的人来说,控制食物嘌呤摄入量至关重要。究竟哪些该吃,哪些不该吃?一张表格告诉你。
】《2017年中国痛风现状报告白皮书》显示:我国高尿酸血症患者人数已达1.7亿,痛风患者超过8000万人,痛风已成为我国第二大代谢类疾病。对尿酸时常“失控”的人来说,控制食物嘌呤摄入量至关重要。究竟哪些该吃,哪些不该吃?一张表格告诉你。
相关热词搜索:尿酸食谱人群
上一篇:2018年度第三季度总结会暨中秋登山活动
下一篇:2019年公司产品目录